
Diseñando ciudades para un futuro sostenible
Trabajamos en colaboración con gobiernos locales y nacionales, instituciones y comunidades para crear entornos urbanos inclusivos, saludables y sostenibles.

Nuestra visión
Liderando el cambio hacia ciudades más sostenibles y habitables, promoviendo la colaboración entre actores clave y comunidades. Nuestro compromiso es generar estrategias que impulsen el desarrollo urbano integral, priorizando el bienestar social y ambiental.
Nuestros servicios
Ofrecemos una amplia gama de servicios especializados en diseño, planificación y gobernanza urbana para promover el desarrollo sostenible de las ciudades. Debido a nuestra experiencia como gestores públicos garantizamos la aplicabilidad, escalabilidad y replicabilidad de nuestras propuestas.

Consultoría en Desarrollo Urbano
Brindamos asesoramiento especializado en desarrollo urbano, diseño de espacios públicos y movilidad sostenible. Nuestro objetivo es generar soluciones innovadoras que mejoren la calidad de vida urbana.

Participación Comunitaria
Facilitamos procesos participativos que involucran a la comunidad en la toma de decisiones sobre el desarrollo de su entorno urbano. Llevamos a cabo nuestras intervenciones con un enfoque participativo, generando consenso entre los actores involucrados.

Capacitación y formación
Impartimos programas de capacitación y formación en temas relacionados con el desarrollo urbano sostenible y la planificación territorial, con el fin de fortalecer capacidades para la implementación de la Estrategia Social y de Comunicación.
Nuestros proyectos
Conoce algunos de los proyectos destacados en los que hemos trabajado para mejorar la calidad de vida en entornos urbanos.

Vivienda Asequible en Barracones (Callao)
Propuesta de regeneración urbana con viviendas multifamiliares de uso mixto y calles elevadas para fomentar la cohesión social y seguridad.

Proyecto de Regeneración Urbana en el barrio Leticia, en el Cerro San Cristóbal, Rímac
Proyecto de regeneración urbana con enfoque participativo, involucrando a la comunidad y autoridades locales.

Estudio de las oportunidades y limitaciones del desarrollo urbano en el Perú
Estudio para la GIZ sobre el desarrollo urbano en Perú: analiza la situación actual, desafíos y oportunidades.

Informe técnico sobre el muro divisorio de La Molina y Villa María del Triunfo
Se propuso preservar al Parque Ecológico La Molina, evitar ocupaciones en zonas mitigables y mejorar la accesibilidad de la comunidad.

Estructuración de una política de vivienda pública sostenible y accesible en el Perú
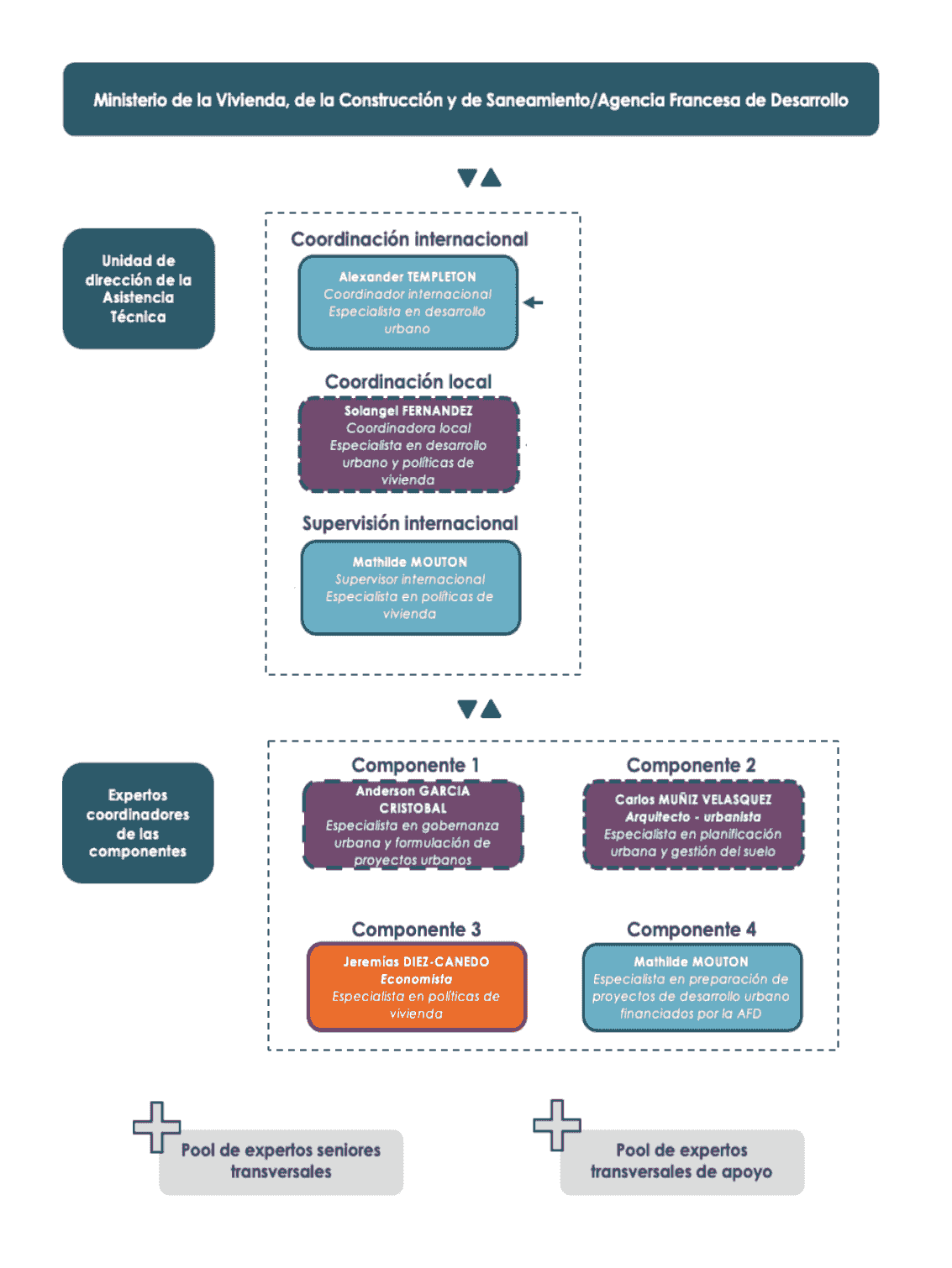
Estrategia Urbana lidera el equipo local de la Asistencia Técnica (AT) entre la AFD y el para la estructuración de una política pública de vivienda sostenible y accesible en Perú.

Estrategia Social y Comunicacional para la implementación de tránsito calmado - Supermanzanas
El proyecto busca implementar Zonas de Tránsito Calmado-Supermanzanas, con el objetivo de mejorar la seguridad vial y promover un transporte sostenible.
Equipo Multidisciplinario

Solangel Fernández
Arquitecta, Diseñadora Urbana y Economista - Especialista en Gestión Pública y Diseño Urbano Estratégico.
- +15 años de experiencia

Mariana Reyes
Abogada Senior -Especialista en Desarrollo Urbano, Derecho administrativo y Gestión Pública.
- +8 años de experiencia

Genaro Alva
Arquitecto, Urbanista - Especialista en Diseño Urbano, Ordenamiento, Gestión pública y Movilidad.
- +10 años de experiencia

Silvana Corro
Arquitecta, Urbanista – Especialista en Planificación Territorial, Instrumentos de Gestión y Desarrollo Urbano Sostenible.
- +11 años de experiencia

Carlos Muñiz
Arquitecto, Urbanista - Consultor en Proyectos de Desarrollo Urbano e Instrumentos de Gestión Urbana.
- +10 años de experiencia

Rodrigo Calderón
Ingeniero Civil Senior - Especialista en Gestión del Riesgo de Desastres, Planeamiento y Seguridad de Infraestructura.
- +27 años de experiencia

Anderson García
Sociólogo - Planificador Urbano Especialista en Gobernanza Urbana y Políticas de Vivienda
- +10 años de experiencia

Franklin Velarde
Sociólogo y planificador urbano - Especialista en análisis socioespacial, diseño del entorno construido y procesos participativos.
- +10 años de experiencia

Jose Luis Galindo
Ingeniero Geógrafo - Consultor en Sistemas de Información Geográfica y Análisis de Datos.
- +11 años de experiencia

Ian Rodríguez
Bachiller en Arquitectura con mención en Urbanismo y Territorio.



























